Product Summary
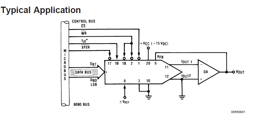
The DAC0832LCN is a 8-Bit P Compatible, double-buffered D to A converter. The DAC0832LCN is an advanced CMOS/Si-Cr 8-bit multiplying DAC designed to interface directly with the 8080, 8048, 8085, Z80 and other popular microprocessors. A deposited silicon-chromium R-2R resistor ladder network divides the reference current and provides the circuit with excellent temperature tracking characteristics (0.05% of Full Scale Range maximum linearity error over temperature). The circuit uses CMOS current switches and control logic to achieve low power consumption and low output leakage current errors. Special circuitry provides TTL logic input voltage level compatibility.
Parametrics
DAC0832LCN absolute maximum ratings: (1)Supply Voltage (VCC) 17 VDC; (2)Voltage at Any Digital Input VCC to GND; (3)Voltage at VREF Input ±25V; (4)Storage Temperature Range -65℃ to +150℃; (5)Package Dissipation; (6)at TA=25℃ (Note 3) 500 mW; (7)DC Voltage Applied to; (8)IOUT1 or IOUT2 (Note 4) -100 mV to VCC; (9)ESD Susceptability (Note 4) 800V.
Features
DAC0832LCN features: (1)Double-buffered, single-buffered or flow-through digital data inputs; (2)Easy interchange and pin-compatible with 12-bit DAC1230 series; (3)Direct interface to all popular microprocessors; (4)Linearity specified with zero and full scale adjust only—NOT BEST STRAIGHT LINE FIT.; (5)Works with ±10V reference-full 4-quadrant multiplication; (6)Cabe used ithe voltage switching mode; (7)Logic inputs which meet TTL voltage level specs (1.4V logic threshold); (8)Operates"STAND ALONE" (without μP) if desired; (9)Available i20-pismall-outline or molded chip carrier package.
Diagrams

| Image | Part No | Mfg | Description | ![]() |
Pricing (USD) |
Quantity | ||||||||||||
|---|---|---|---|---|---|---|---|---|---|---|---|---|---|---|---|---|---|---|
![]() |
![]() DAC0832LCN |
![]() National Semiconductor (TI) |
![]() DAC (D/A Converters) |
![]() Data Sheet |
![]()
|
|
||||||||||||
![]() |
![]() DAC0832LCN/NOPB |
![]() National Semiconductor (TI) |
![]() DAC (D/A Converters) |
![]() Data Sheet |
![]()
|
|
||||||||||||
(Hong Kong)










