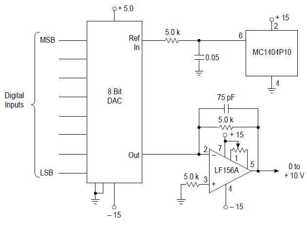
Product Summary
The MC1404U5 is a temperature–compensated voltage reference for precision data conversion applications, such as A/D, D/A, V/F, and F/V. Advances in laser–trimming and ion–implanted devices, as well as monolithic fabrication techniques, make the MC1404U5 stable and accurate to 12 bits over both military and commercial temperature ranges. In addition to excellent temperature stability, these parts offer excellent long–term stability and low noise. The applications of the MC1404U5 include: Voltage Reference for 8 to 12 Bit D/A Converters, Low TC Zener Replacement, High Stability Current Reference, MPU D/A and A/D Applications.
Parametrics
MC1404U5 absolute maximum ratings: (1)Input Voltage Vin: 40 V; (2)Storage Temperature Tstg: – 65 to + 150 ℃; (3)Junction Temperature TJ: + 175 ℃; (4)Operating Ambient Temperature Range TA: 0 to + 70 ℃.
Features
MC1404U5 features: (1)Output Voltages: Standard, 5.0 V, 6.25 V, 10 V; (2)Trimmable Output: > ±6%; (3)Wide Input Voltage Range: Vref + 2.5 V to 40 V; (4)Low Quiescent Current: 1.25 mA Typical; (5)Temperature Coefficient: 10 ppm/℃ Typical; (6)Low Output Noise: 12 μV p-p Typical; (7)Excellent Ripple Rejection: > 80 dB Typical.
Diagrams

![]() |
![]() MC14000UB |
![]() Other |
![]() |
![]() Data Sheet |
![]() Negotiable |
|
||||||||||||||||
![]() |
![]() MC14001B |
![]() Other |
![]() |
![]() Data Sheet |
![]() Negotiable |
|
||||||||||||||||
![]() |
![]() MC14001BCP |
![]() ON Semiconductor |
![]() IC GATE NOR QUAD CMOS 14DIP |
![]() Data Sheet |
![]()
|
|
||||||||||||||||
![]() |
![]() MC14001BCPG |
![]() ON Semiconductor |
![]() Gates (AND / NAND / OR / NOR) 3-18V Quad 2-Input NOR |
![]() Data Sheet |
![]()
|
|
||||||||||||||||
![]() |
![]() MC14001BDG |
![]() ON Semiconductor |
![]() Gates (AND / NAND / OR / NOR) 3-18V Quad 2-Input NOR |
![]() Data Sheet |
![]()
|
|
||||||||||||||||
![]() |
![]() MC14001BDR2 |
![]() |
![]() IC GATE NOR QUAD CMOS 14SOIC |
![]() Data Sheet |
![]()
|
|
||||||||||||||||
(Hong Kong)










