Product Summary
The LM311MX is a monolithic, low input current voltage comparator.
http://www.componentsindustry.com/
Hi-tech (HK) Electronics Co.,Ltd
Parametrics
LM311MX absolute Maximum Ratings: (1)Total Supply Voltage, VCC: 36 V; (2)Output to Negative Supply Voltage LM311, VO - VEE: 40 V; (3)Ground to Negative voltage, VEE: -30 V; (4)Differential Input Voltage, VI(DIFF): 30 V; (5)Input Voltage, VI: -5 V; (6)Output Short Circuit Duration: 10 sec; (7)Power Dissipation, PD: 500 mW; (8)Operating Temperature Range, TOPR: 0 to +70℃; (9)Storage Temperature Range, TSTG: - 65 to +150℃.
Features
LM311MX features: (1)Low input bias current : 250nA (Max); (2)Low input offset current : 50nA (Max); (3)Differential Input Voltage : 0V; (4)Power supply voltage : single 5.0V supply to -5V; (5)Offset voltage null capability; (6)Strobe capability.
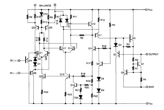
Diagrams

| Image | Part No | Mfg | Description | ![]() |
Pricing (USD) |
Quantity | ||||||||||||
|---|---|---|---|---|---|---|---|---|---|---|---|---|---|---|---|---|---|---|
![]() |
![]() LM311MX |
![]() National Semiconductor (TI) |
![]() Comparator ICs |
![]() Data Sheet |
![]()
|
|
||||||||||||
![]() |
![]() LM311MX/NOPB |
![]() National Semiconductor (TI) |
![]() Comparator ICs VOLTAGE COMPARATOR |
![]() Data Sheet |
![]()
|
|
||||||||||||
![]() |
![]() LM311MX_Q |
![]() Fairchild Semiconductor |
![]() Comparator ICs Single Comparator |
![]() Data Sheet |
![]() Negotiable |
|
||||||||||||
(Hong Kong)









